| 海安定慧学校2026届高考招生简章 |
| 来源: 发布:2025/4/13 0:28:44 |
海安定慧学校2026届高考招生简章
海安定慧文化补习学校是经南通市教育局批准成立的民办中高考复读学校(办学许可证号:教民13206217zx00039号)。学校以"敦品励学,自强不息"为校训,形成"立足发展,人人成功"的办学理念,十二年深耕复读教育领域,助力近3000名学子升学圆梦,连续多年获评“市级民办教育先进集体”。学校以“严管理、强师资、重实效”为核心,立足南通,辐射淮安、盐城、泰州、苏州、无锡等地区,成为家长信赖的复读教育品牌。 亮点1:优异的高考成绩 定慧2023年高考成绩:2022年参加高考31人,本一线上13人,本科线上26人,全班平均提高86.7分;2024年参加高考55人,本一线上27人,本科线上48人,全班平均提高78.6分。事实证明,不管从历次考试成绩统计,还是最终的高考成绩来看,选定慧复读圆您大学梦!
学校特聘原海安中学校长、教育局局长督导督学;组建了一支由海中及各市、县中学科带头人,骨干教师教学教研团队,授课教师熟知新高考方向;同多所县中同教辅,同检测,同分析,精准把握命题趋势。 亮点3:精良的教学管理 南通四精四必的教育特色,重基础、重习惯、重心理等培养;第一阶段基础知识复习,第二阶段考点专题复习,第三阶段高考模拟总复习;与南通市相同试卷同步测试,定期学情分析。 亮点4:浓郁的学习氛围 聆听最优秀教师的课堂,与最优秀的同学零距离接触,与一起追梦的学子同心同向,同场竞技,展示自我,必定使你沉浸于浓郁的学习氛围中,使你主动追求优秀,主动提升自我。既可以取长补短,又可以互促共进,让您在高考中脱颖而出、水到渠成。 亮点5:最优的硬件设施 学校教学楼、图书馆、餐厅、宿舍楼、运动场等设施齐全,环境优美,布局和谐。学生宿舍内有卫生间和盥洗室,全天供应热水,教室与宿舍均配有空调,功能完备,设施 流。 亮点6:最高的奖励政策
经我校培养被985大学录取的同学,奖励20000元奖学金;经我校培养被211大学录取的同学,奖励5000元奖学金。
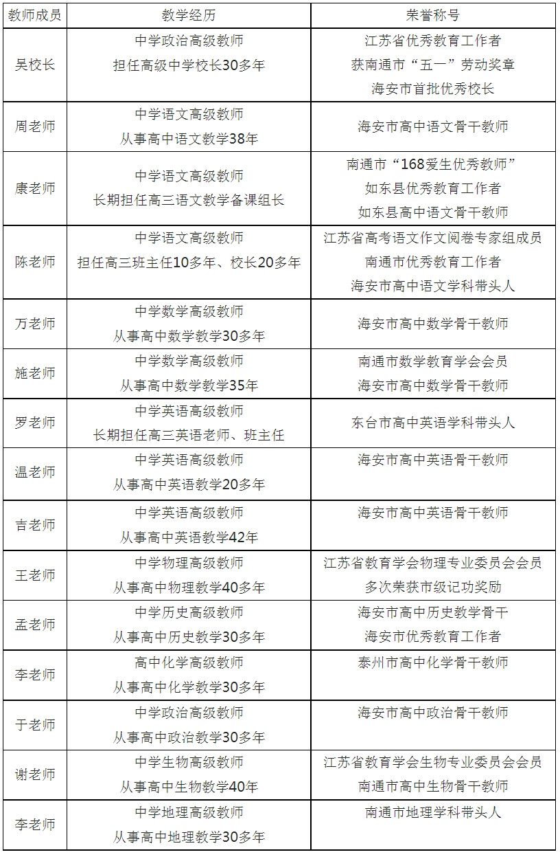
名师风采: 2026届招生细则 招生计划:高中计划招生190人。(本一签约特训班35人,本科强化班165人) 注:本一签约特训班,原高考成绩在本科线上者,签订本一达线协议。 招生要求: 1.2025届高中毕业生,持高考分数条和高中毕业证报名; 2.高三应届生借读,持高二期末成绩单报名; 3.往届生持高校退学证明报名。
|
| 【刷新页面】【打印此文】 【关闭窗口】 |
| 上一篇:海安定慧学校2026届中考招生简章 下一篇:江苏省2025年普通高校 招生考试报名办法 |


